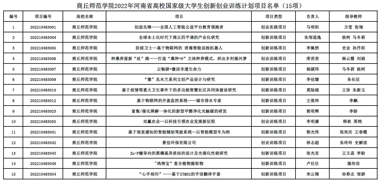
近日,河南省教育厅公布了2022年大学生创新创业训练计划项目名单,必赢官网获批国家级、省级大学生创新创业训练计划项目60项,其中国家级项目15项,省级项目45项。
自今年4月启动大学生创新创业训练计划项目以来,校领导高度重视,创新创业教育与就业指导服务中心按照《河南省教育厅办公室关于开展2022年大学生创新创业训练计划立项和结题验收的通知》(教办高〔2022〕135号)文件精神积极动员,精心组织,层层选拔,严格把关。最终,必赢官网遴选出的60个项目获批2022年国家级和省级大学生创新创业训练计划项目,获批项目数再创新高。
大学生创新创业训练计划项目是教育部“高等学校本科教学质量与教学改革工程”重点建设项目之一。近年来,学校高度重视大学生实践创新能力的培养,积极搭建大学生实践创新平台,加大政策保障,强化经费支持,着力培养综合素质高、创新能力强的应用型创新人才,稳步推进学校创新创业工作更好更快的发展。



(供稿单位:创新创业教育与就业指导服务中心 审核:李秀琴 编审:王希文 签审:冉祥华)